Installation Guides
Breadcrumbs

Reference Architecture Guide

Intended audience: administrators it/security/devops

AO Platform: 4.3

Overview

This topic provides a high-level visual introduction to the Reference Architectures for the AO Platform and dependent components deployed in the AWS, Google, and Azure Cloud platforms.

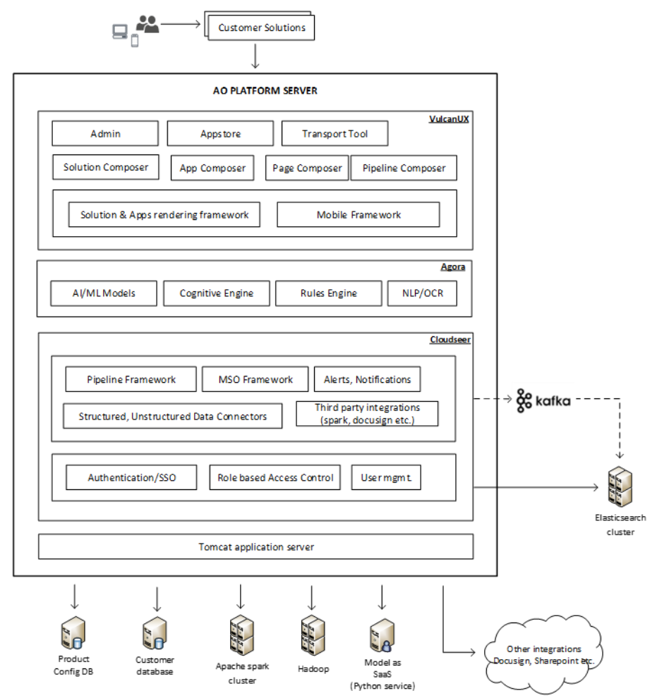
AO Platform Server Architecture

image-20211029-102527.png

Cloud Deployments

AWS Cloud Reference Architecture

image-20250827-135545.png

Google Cloud Reference Architecture

image-20250827-135631.png

Azure Cloud Reference Architecture

image-20250827-135654.png






Contact App Orchid | Disclaimer