Solution Development
Breadcrumbs

Model tab > Statistical Tests - Test for Proportions

Intended audience: end-users developers

AO Platform: 4.5

Test for Proportions

The Model tab generally includes one or more of the following sections:

  • Data Fields - these are the data field configuration properties mandatory for the model to execute.

  • Model Specific Configurations - configuration properties in this section will vary depending on the selected model. If the model does not require additional configuration, the section(s) will not be shown.


Background

What?

  • A statistical method to analyze CATEGORICAL COUNT DATA and compare PROPORTIONS across multiple categories usingBayesian inference.​

  • DATA TYPE: CATEGORY COUNTS​

    • Multiple categories (3 or more typically).​

    • Counts in each category (non-negative integers).​

    • Result: Proportions that SUM TO 1.​

  • KEY OUTPUT

    • Posterior distribution of each category's proportion (theta).​

    • Proportions ALWAYS sum to 1 (Dirichlet distribution).​

Why?

  • INTUITIVE RESULTS ("Mobile traffic is 55% with 95% CI [53%, 57%]" )​

  • UNCERTAINTY QUANTIFICATION (Get full distribution for each category proportion)​

  • WORKS WITH SMALL SAMPLES (Bayesian inference handles small counts gracefully)​

  • HIERARCHICAL MODELING​

    • Compare related groups (partial pooling)​

    • Compare independent groups (no pooling)​

    • Single global estimate (complete pooling)​

  • MULTIPLE COMPARISON TYPES​

    • ONE-SAMPLE: Test if distribution matches expected​

    • HOMOGENEITY: Test if groups have same proportions​

    • INDEPENDENCE: Test if groups have different proportions​

How?

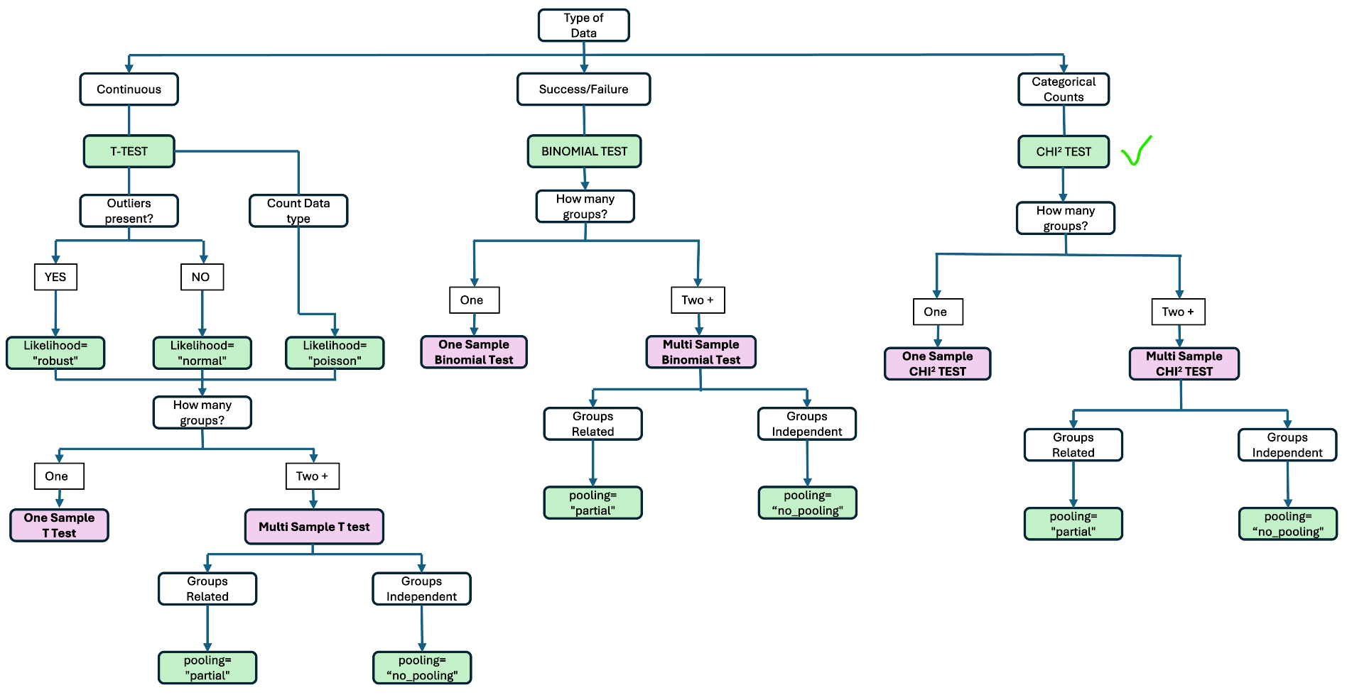
  • STEP 1: Verify your data format​

    • Each COLUMN = one category.​

    • Each ROW = one sample (group). ​

    • Values = counts (non-negative integers).​

  • STEP 2: How many samples (rows)? ​

    • ONE sample (1 row) --> One Sample Chi2 test ​

    • MULTIPLE samples --> Choose based on relationship​

For multiple samples - are they related?​

Scenario ​

Samples are... ​

Use Pooling ​

  • Same company ​

  • Same process ​

  • SAME (homogeneous) ​

  • testing homogeneity ​

  • NA​

  • Customer segments​

  • Time periods​

  • Product categories ​

  • RELATED (hierarchical)​

  • share some similarity ​

  • Partial Pooling ​

  • (RECOMMENDED) ​

  • Different markets ​

  • Different companies​

  • INDEPENDENT (no relation)​

  • fundamentally different ​

  • No Pooling​


Configuration Flow

image-20251217-154714.png


Chi-Squared Test (Goodness of Fit)

image-20250721-155052.png

Properties

Label

UI

Default

Description

Data Fields




  • Category Field

Dropdown w/Expression


Represents non-numeric groupings (eg, product type, customer segment) used to compare differences across multiple samples.

  • Value Field

Dropdown w/Expression


The numerical data being analyzed (eg, sales, conversion rate) to test whether differences between groups are statistically significant.

  • Preview Model Data

Button


Opens a dialog to view the data that will be used by the model. See Model > Model tab | Preview Model Data Dialog.

Model Configuration




  • Confidence Score

Number field

95

Represents the range in which the true prediction is expected to fall, based on a chosen confidence level. For example, a 95% confidence level means there’s a 95% chance the actual value lies within that range. Users can adjust the confidence level (eg, 90 to 99), with higher levels widening the interval to reflect greater certainty.

  • Report Insight By

Dropdown

Lower Bound

Defines how insights are generated based on key statistical measures:

  • Lower Bound - the minimum expected value in the analysis, helping identify underperformance.

  • Upper Bound - the maximum expected value, highlighting high-performing data points.

  • Mean - the average value, providing a baseline comparison for evaluating trends and differences.

  • Report Insights For

    • Top N Percentages

    • Bottom N Percentages

Checkboxes

2

This setting allows users to focus on the Top N or Bottom N categories based on their proportions.

Top N - highlights the categories with the highest proportions (eg, top-performing products or highest conversion rates).

Bottom N - identifies the categories with the lowest proportions (eg, underperforming regions or lowest customer engagement).

Rules for Adding to Insights Feed Page from Scheduler

Radio-buttons


This section allows the user to select if the Quick Insight will be added to the Insights Feed page when generated from a Scheduled Task. See Model > Model tab | Rules for Adding Insights Feed Page from Scheduler.







Contact App Orchid | Disclaimer