Solution Development
Breadcrumbs

Model tab > Statistical Tests - Test for Rates

Intended audience: end-users developers

AO Platform: 4.5

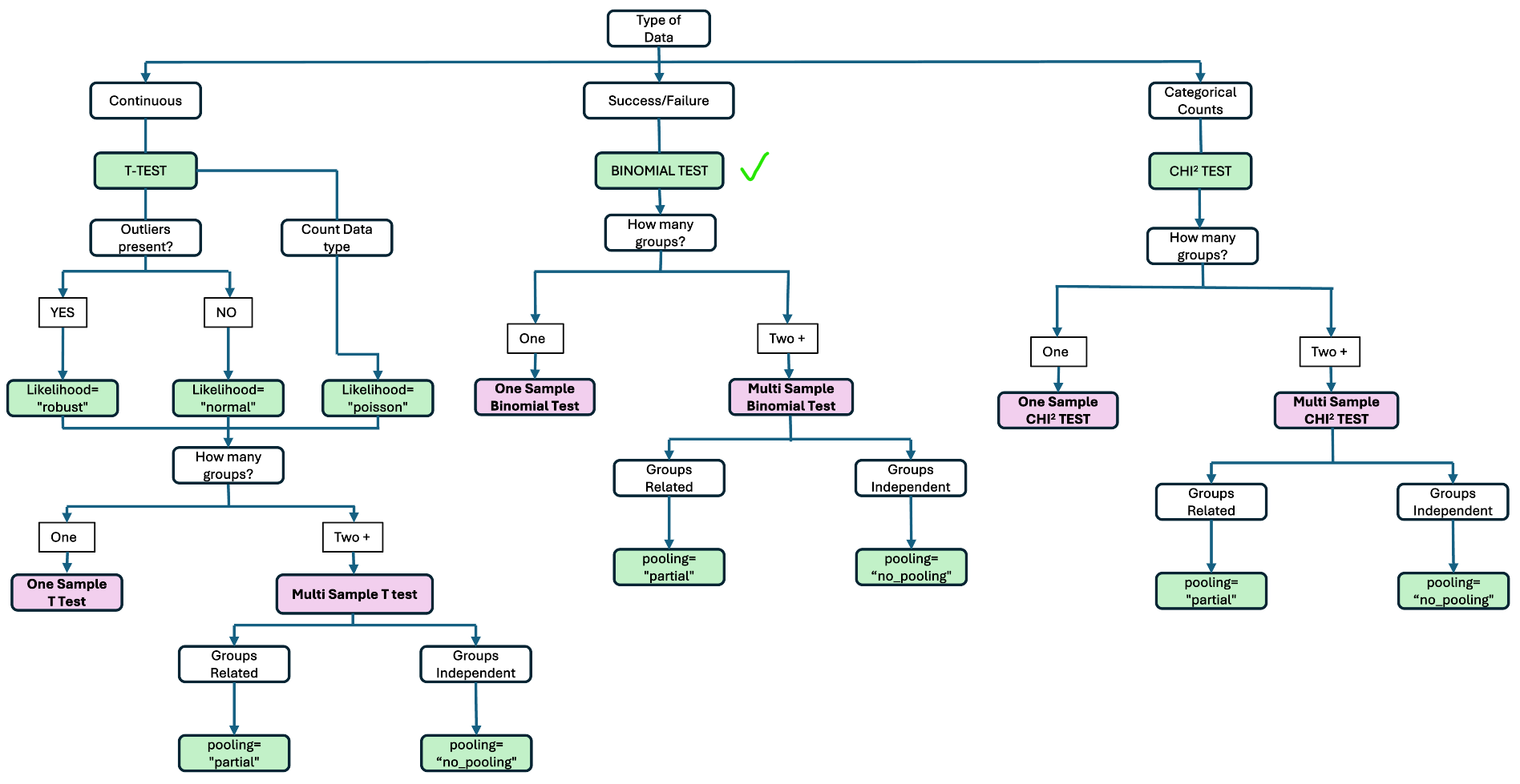
Test for Rates

The Model tab generally includes one or more of the following sections:

  • Data Fields - these are the data field configuration properties mandatory for the model to execute.

  • Model Specific Configurations - configuration properties in this section will vary depending on the selected model. If the model does not require additional configuration, the section(s) will not be shown.


Background

What?

  • A statistical method to analyze SUCCESS/FAILURE data and compare rates using Bayesian inference.​

  • DATA TYPE: COUNT DATA​

    • Successes: How many converted, passed, clicked, responded?​

    • Total Trials: How many visitors, units, emails, patients?​

    • Result: Success RATE (probability between 0 and 1)​

  • KEY OUTPUT

    • Posterior distribution of each group's success rate (theta).​

    • Credible intervals (like confidence intervals, but interpretable!). ​

    • Direct probability statements: P(Treatment > Control) = 94%.

Why?

  • INTUITIVE RESULTS ("There's a 94% probability that the new landing page beats the old one“)​

  • UNCERTAINTY QUANTIFICATION (Get full distribution of possible success rates)​

  • WORKS WITH SMALL SAMPLES (Partial pooling borrows strength across groups)​

  • FLEXIBLE POOLING STRATEGIES​

    • Complete: Single rate (benchmark testing)​

    • Partial: Related groups (categories, regions)​

    • No Pooling: Independent groups (drugs, treatments)​

How?

  • STEP 1: Verify your data is SUCCESS/FAILURE counts ​

    • Each row = one group.​

    • Column 1: Number of successes (conversions, passes, clicks). ​

    • Column 2: Total number of trials (visitors, units, emails).​

  • STEP 2: How many groups are you comparing? ​

    • ONE group vs reference value --> Complete Pooling​

    • TWO groups or more --> Partial or No Pooling​

  • STEP 3: Are your groups related or independent? ​

    • Related - Partial (RECOMMEND)​

    • No related - No Pooling

image-20251222-111152.png


Configuration Flow

image-20251217-154519.png


Single Group Binomial Test

image-20250721-140222.png

Properties

Label

UI

Default

Description

Data Fields




  • Category Field

Dropdown w/Expression


Represents non-numeric groupings (eg, product type, customer segment) used to compare differences across multiple samples.

  • Value Field

Dropdown w/Expression


Represents the numerical data being tested, typically success or failure rates (eg, click-through rates, defect rates).

  • Preview Model Data

Button


Opens a dialog to view the data that will be used by the model. See Model > Model tab | Preview Model Data Dialog.

Model Configuration




Add Groups

Repeater Section


Allows users to define specific data segments (eg, different marketing campaigns, product variations) for separate analysis.

  • Group Name

Text Field



  • Group Fields

Tags



Select Groups to Compare

Repeater Section


Enables users to choose which predefined groups should be statistically compared to determine if their success rates significantly differ.

  • Group 1

Dropdown



  • Group 2

Dropdown



Confidence Score

Number Field

95

Represents the range in which the true prediction is expected to fall, based on a chosen confidence level. For example, a 95% confidence level means there’s a 95% chance the actual value lies within that range. Users can adjust the confidence level (eg, 90 to 99), with higher levels widening the interval to reflect greater certainty.

Report Insight By

Dropdown

Lower Bound

Defines how insights are generated based on key statistical measures:

  • Lower Bound - the minimum expected value in the analysis, helping identify underperformance.

  • Upper Bound - the maximum expected value, highlighting high-performing data points.

  • Mean - the average value, providing a baseline comparison for evaluating trends and differences.

These metrics help businesses assess performance variations and make data-driven decisions.


Multi Group Binomial Test

image-20250721-095014.png

Properties

Label

UI

Default

Description

Data Fields




  • Category Field

Dropdown w/Expression


Represents non-numeric groupings (eg, product type, customer segment) used to compare differences across multiple samples.

  • Value Fields

Dropdown w/Expression


The numerical data being analyzed (eg, sales, conversation rate) to test whether differences between groups are statistically significant.

  • Preview Model Data

Button


Opens a dialog to view the data that will be used by the model. See Model > Model tab | Preview Model Data Dialog.

Model Configuration




  • Series

Checkboxes

All selected


Add Groups

Repeater Section


Allows users to define specific data segments (eg, regions, product lines) for separate analysis of success rates.

  • Group Name

Text Field



  • Group Fields

Tags



Select Groups to Compare

Repeater Section


Enables users to choose which predefined groups should be compared to determine if their success rates significantly differ.

  • Group 1

Dropdown



  • Group 2

Dropdown



Insight Message Type

Dropdown


Defines how results are communicated (eg, summary insights, detailed statistical explanations) to help users interpret the findings.

Filter Insights By

Radio-buttons


Allows users to refine the analysis based on specific criteria (eg, selecting only high-performing regions or filtering by threshold success rate). Options are:

  • Percentages

  • Percentiles

Bottom Insights



Bottom Insights - identifies categories with the lowest success rates (eg, underperforming stores or lowest response rates).

  • Number of Bottom Insights

Number Field

2


  • Bottom Insights Falling in Range

Number Fields

0-50


Top Insights



Top Insights - highlights categories with the highest success rates (eg, top-performing products or highest engagement augments).

  • Number of Top Insights

Number Field

2


  • Top Insights Falling in Range

Number Fields

51-100


Confidence Interval Bounds

Dropdown

Lower

Provides a range within which the true success rate is expected to fall, offering statistical certainty about the observed results.

  • Lower - the lowest expected success rate within the confidence interval.

  • Upper - the highest expected success rate within the confidence interval.

Rules for Adding to Insights Feed Page from Scheduler

Radio-buttons


This section allows the user to select if the Quick Insight will be added to the Insights Feed page when generated from a Scheduled Task. See Model > Model tab | Rules for Adding Insights Feed Page from Scheduler.






Contact App Orchid | Disclaimer